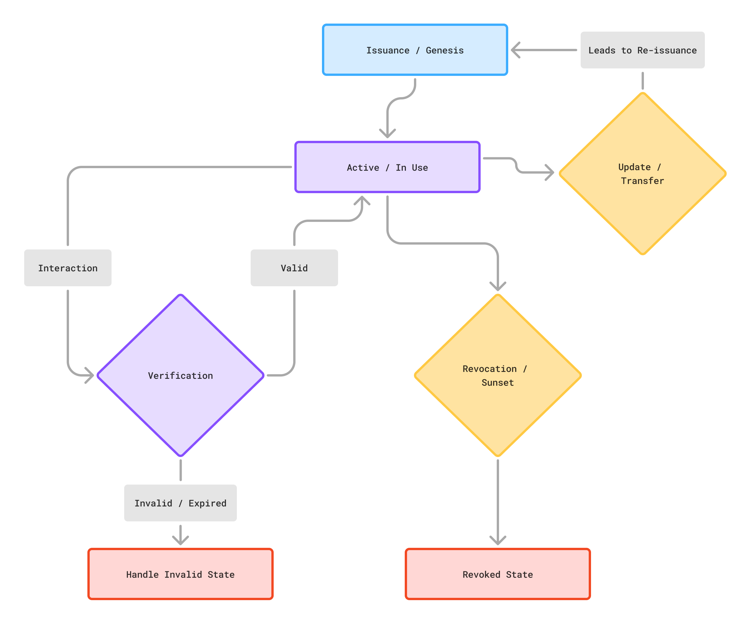
- Issuance (Genesis): The secure creation and distribution of DIDs for Owners and Agents, and the issuance of Verifiable Credentials (VCs) that link them or grant specific authorizations. This involves cryptographic key generation and adherence to defined issuance policies.
- Verification: The process of validating identities and credentials during interactions, as detailed in the Example Use Case. This happens frequently throughout an agent’s active life.
- Revocation (Sunset): Securely invalidating credentials or DIDs when an agent is decommissioned, its permissions change, or a key is compromised. Implementing efficient and privacy-preserving status checking mechanisms (e.g., using standardized Status Lists like W3C Status List 2021) is crucial for timely revocation.
- Updates/Transfers: Handling changes in ownership or delegated authority. This typically involves revoking old credentials and issuing new ones reflecting the updated relationships or permissions. DID documents may also need updating (e.g., changing the controller).
